作者: 来源:纳米抗体研究重点实验室 发布时间:2025-12-01
2025年10月,在《Science Translational Medicine》上题为“HIVEP1 aggravates NASH by reprogramming polyamine metabolism in TH17 cells”的研究论文,首次揭示了转录因子 HIVEP1通过重塑TH17细胞多胺代谢通路促进非酒精性脂肪性肝炎(NASH,Non-Alcoholic Steatohepatitis)进展的分子机制,系统阐明了免疫细胞代谢在代谢性肝炎炎症反应中的关键调控作用,并提出了靶向HIVEP1–ODC1–多胺代谢轴作为NASH免疫治疗潜在策略的新思路。该成果为代谢性肝病的精准干预提供了新的理论基础和转化方向。

原文链接:10.1126/scitranslmed.adn1150
背景与目的
NASH是非酒精性脂肪性肝病(NAFLD)的进展阶段,其特征为肝脏脂肪沉积伴炎症、肝细胞损伤和纤维化。NASH已成为全球范围内肝脏疾病的重要公共卫生问题,尤其在肥胖、2型糖尿病和代谢综合征患者中发病率迅速上升。
研究内容与结果
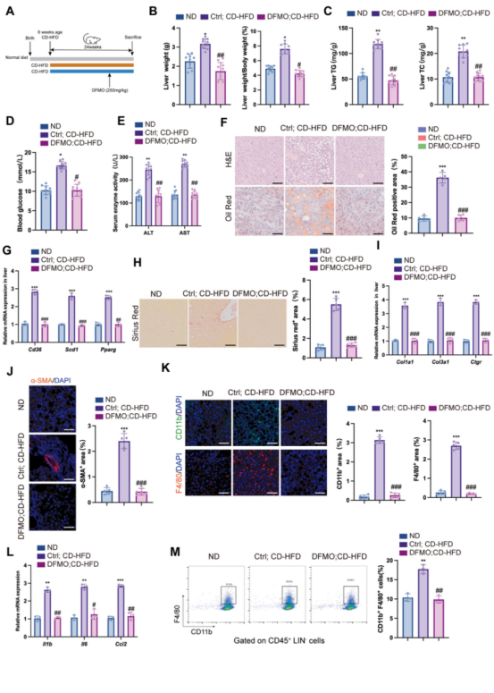
研究团队通过高脂饮食诱导的小鼠NASH模型,结合单细胞染色质可及性测序(scATAC-seq),对肝脏免疫细胞的组成和功能进行了系统解析。结果显示,随着NASH的进展,TH17细胞在肝脏中显著富集,成为炎症反应的核心免疫亚群。进一步结合单细胞转录组测序(scRNA-seq)分析发现,转录因子HIVEP1在TH17细胞中高表达。为验证其功能,研究者分别构建了TH17细胞特异性(Il17acre+; Hivep1fl/fl)和CD4⁺T细胞特异性(CD4cre+; Hivep1fl/fl)Hivep1敲除小鼠。实验结果表明,HIVEP1缺失显著降低了小鼠肝脏中TH17细胞比例,减轻了炎症反应,并减少了肝脏脂质沉积,提示HIVEP1在NASH发生和发展中具有关键作用。

为进一步阐明分子机制,研究团队整合CUT&Tag与转录组测序数据发现,HIVEP1可直接结合并激活多胺代谢限速酶ODC1(ornithine decarboxylase 1)基因的启动子区域,上调其表达水平,从而促进TH17细胞多胺代谢通路的活化。多胺代谢的增强进一步驱动TH17细胞分化及炎症因子产生,导致肝脏炎症持续放大。研究者还通过代谢组学分析验证了这一通路的活跃性变化,为HIVEP1调控免疫代谢提供了实验证据。

为探索多胺代谢在NASH治疗中的潜在价值,研究团队采用ODC1的药理性抑制剂DFMO(α-difluoromethylornithine)对NASH小鼠进行干预。结果显示,DFMO显著降低TH17细胞相关炎症因子表达,有效缓解肝脏炎症与纤维化进展,并阻止NAFLD向NASH的病理转化。值得一提的是,DFMO已被临床用于治疗非洲锥虫病(睡眠病)。本研究为其在肝脏炎症性疾病中的再利用提供了新证据,也提示靶向多胺代谢干预可能成为NASH免疫治疗的新策略。

创新与意义
本研究首次揭示了HIVEP1在TH17细胞代谢调控中的核心作用,构建了“HIVEP1–ODC1–多胺代谢”新通路,为深入理解NASH的免疫代谢机制提供了全新视角。研究结果为临床开发针对HIVEP1或ODC1的小分子抑制剂奠定了坚实的理论基础,也为NASH的精准免疫治疗提供了潜在策略。
上一篇: